In 2022, we realized we had a problem: our fragmented CI/CD landscape was slowing us down. Jenkins, Bamboo, Bitbucket, custom hacks—you name it, someone was running it. This didn’t scale, every team did things their own way and fixes in one toolchain didn’t translate to another – it was CI/CD whack-a-mole.
Our internal build engineers? Buried in tickets. They spent most of their day triaging broken pipelines, applying maintenance and security patches to 20+ servers, and fielding messages from frustrated coworkers.
And those developers? Burning hours waiting on flaky builds, long queues, and unpredictable build downtime.
We were bleeding time and trust. So we decided to fix it.
Our first step: Figure out how to kill the sprawl, but without killing each team’s autonomy and speed. We committed to consolidating on one platform, Bitbucket Pipelines, and set out to scale it from the ground up to be the CI/CD system for the 9,000+ users within our engineering org.
The goal? Get engineering back to building cool products, not on becoming niche pipeline experts.
Key requirements for CI/CD to support 9,000+ users
Scaling and standardizing on a CI/CD system to support an organization as large, diverse, and opinionated as Atlassian’s 9,000+ engineering org is no easy task. One team runs over 1,000 builds a day, where another runs only one hundred. Some teams itch to fine tune every aspect of their pipelines to optimize cost and processing power, while others would rather never touch a configuration file at all.
To add to the complexity, each product team works with different repository sizes, with our largest being a massive 20+ GB monorepo where 1,500+ developers alone across Jira, Confluence, and other products push hundreds of PRs daily. This really stretched our existing CI/CD infrastructure, since it required enormous coordination across teams due to shared steps, dependencies, and environment variables. Needless to say, there were lots of unintended side effects and performance issues.
Like all great products, we started with a clear thesis that encompassed these varying requirements, validating them with teams across the organization and ultimately identifying three core needs:
- Enterprise-grade scale, reliability, and flexibility: To meet the needs of over 9,000+ users—each with unique requirements for compute power, repository size, and workflow timing—we needed a unified platform that could deliver both power and cost efficiency, scale up and down as needed, and run projects in parallel, all with continuous uptime.
- Centralized, structured, and extensible: We wanted to balance centralized pipeline standards for consistency and compliance, while also offering customization and extensibility that certain teams wanted for their unique workflows. This approach would also relieve our build engineering team from managing 20+ servers and countless plugins, allowing them to focus on higher-value, strategic business initiatives instead of day-to-day server maintenance.
- Future-proof for the age of AI: Coincidentally, also in 2022, OpenAI introduced ChatGPT to the world. This new era of generative AI, and the LLMs that powered it, was only possible through the power and connection inherent in cloud services. We saw the writing on the wall, and started drafting the first ideas that would become the Atlassian Teamwork Graph—a foundational data model that could power AI tools by connecting the people, tools, and knowledge across their organizations.

To realize this vision, we knew we also needed the scalability and integration only cloud-native platforms can provide. That’s why we made a company-wide commitment to build our solutions natively for the cloud, ensuring they could support the demands of modern teamwork and rapidly evolving AI capabilities. For our CI/CD requirements, this meant choosing a cloud-native tool that could not only keep pace with these changes, and also give our engineering org the chance to dogfood the AI-native future of work we wanted to provide our customers.
When we evaluated our existing CI/CD solutions against these requirements, it became clear that each solution had some tradeoffs.
Jenkins gave our teams flexibility through its vast plugin ecosystem, but managing it became a nightmare for our build engineering team. There was no way to centralize or standardize workflows, and our custom CI/CD only made this worse.
Bamboo, which we acquired in 2008, was our first foray into DevOps, allowing customers to tie build and deployment processes to release preparation in Jira. As Atlassian grew, however, Bamboo simply couldn’t keep up with our largest teams’ security and scalability needs, such as workload separation or detailed permissions models. It also suffered from issues stemming from its on-prem roots—regular maintenance downtime, loss of build logs and artifacts, and it couldn’t handle the performance needs of our largest monorepo. Ultimately, with Bamboo and also Jenkins, we always found ourselves constantly coming up with stopgap patches for these systems instead of building for the future.
Our last option was Bitbucket Pipelines, which we created as a new CI/CD service almost a decade ago in 2016. Because it was our newest CI/CD tool, Bitbucket Pipelines couldn’t quite match every Jenkins plugin or Bamboo capability, but still, two critical things about it stood out:
- We built Bitbucket Pipelines directly into Bitbucket Cloud, allowing developers to automate their build, test, and deployment processes right where their code lived
- As part of Bitbucket Cloud, Bitbucket Pipelines started as a cloud-native service, meeting many of our requirements (such as no servers to manage) right out of the gate
To support both our CI/CD overhaul, and also our ambition to build for the future, especially the AI-powered Teamwork Graph, we knew we needed a cloud-native CI/CD platform. Bitbucket Pipelines was the only choice that met all three of our requirements.
Impact and results of a new Bitbucket Pipelines
As firm believers in dogfooding our own products, we first migrated Bitbucket Cloud’s complex CI/CD workflows from Bamboo to Bitbucket Pipelines, rearchitecting a 15-year-old complex CI/CD process to optimize release times and increase release confidence for hundreds of Bitbucket Cloud engineers, leading to
- Decreased pipeline build time by 75% (compute time from merge into main branch to run in Production), from 6 hours to 1.5 hours
- Decreased pipeline lead time by 96% (lead time from merge into main branch to run in Production), from 2 days to as little as 1.5 hours
- Increased deployment frequency from once per day to multiple times per day
As a result our Bitbucket Cloud developer satisfaction score increased from 68% to 90%, a testament to how streamlined workflows and modern CI/CD can significantly boost productivity and team morale.
Since 2022, the remaining Atlassian product engineering teams migrated to Bitbucket Pipelines at their own pace as we developed and expanded it to meet unique needs of each team, while becoming the default CI/CD tool for new services and products.
Enterprise-grade scale, reliability, and flexibility
To serve our largest teams, such as Jira, Confluence, and our front-end UI Platform Team, we added autoscaling runners, scheduled pipelines, and better artifact management. We also added parallel pipelines so teams could run as many builds as needed, whenever they’re needed, without waiting for agents to free up to jobs to finish.
This led to several DevEx wins:
- Decreased main branch time spent in red by 75% from 10 hours/day to 2.5 hours/day
- Decreased recovery time by 65% from 2 hours to 42 minutes
- Decreased infrastructure flake failures by 60%
- Decreased pipeline cycle time by 50% from 80 to 40 minutes
- Maintenance downtime (1 hour / day) was completely eliminated, ensuring uninterrupted developer productivity and continuous delivery for the whole company
- Maintenance overhead (20+ CI/CD servers) was fully lifted, reallocating whole teams to dedicate efforts to strategic initiatives to unlock great productivity and innovation
Centralized, structured, and extensible
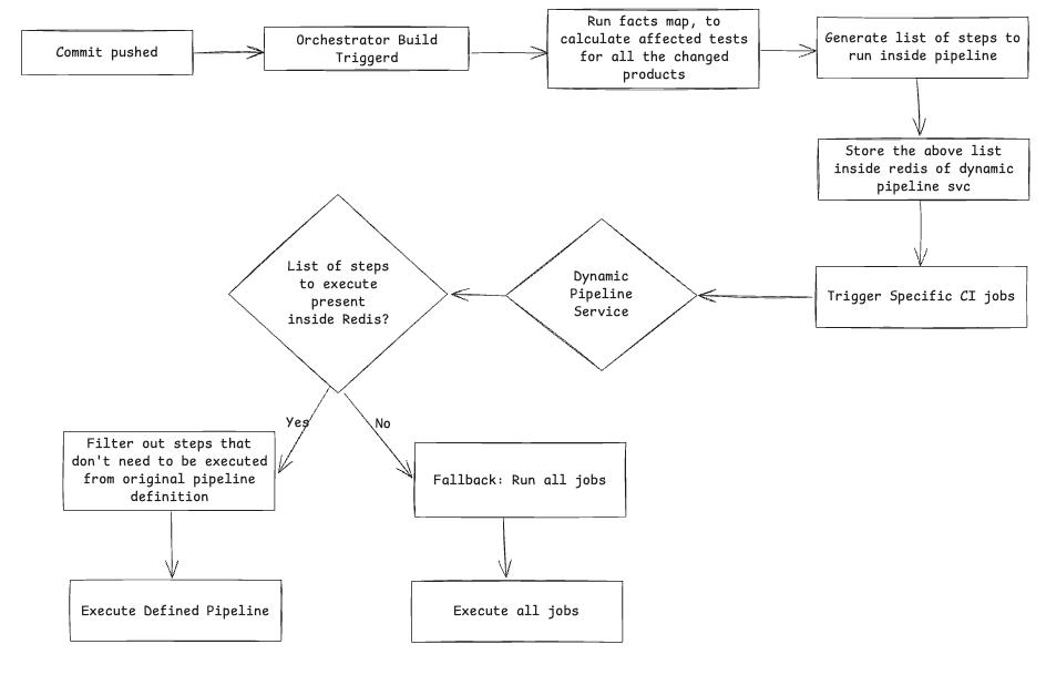
One of our favorite features we built to balance centralization and extensibility is Dynamic Pipelines, which allows teams to configure pipelines to adapt at runtime based on code changes or external context, enabling use cases like selective test execution in large monorepos—so only the necessary tests or builds run, not the entire CI/CD job.
For one of our platform teams building Jira, they wrote a set of rules to check what code changed in a given commit, and remove any tests that were no longer relevant (each test on average running 7-8 minutes).
The result? They reduced their build cost by up to 45% per build (and Jira runs 1000+ builds a day), saving $4M in one year!

Today, all of Atlassian runs their CI/CD on Bitbucket Pipelines, which now runs over 1 billion minutes per month, accelerating delivery for the most complex and mission-critical teams, including Jira, Confluence, Rovo, Trello, Bitbucket Cloud, and even cross-functional teams like the front-end teams using our largest monorepo.
How Flo reduced cycle time by 88% with Bitbucket Pipelines
Our journey to modern, scalable CI/CD isn’t just benefitting Atlassian—it’s empowering our customers to achieve remarkable results for their engineering teams as well.
Health insights leader Flo unified all their teams on the Atlassian platform, integrating Jira, Confluence, and Jira Service Management (JSM) with Bitbucket Pipelines at the core of their software delivery workflows. By centralizing their processes and leveraging the power of cloud-native CI/CD, Flo unlocked seamless collaboration, real-time performance tracking, and continuous workflow optimization.
The impact? Flo boosted deployment velocity by over 900%, slashed cycle time by 88%, and reduced mean time to resolution by 99%.
We’ve gone from one big-bang release every month to 10-20 production deployments per day. We also reduced the average development cycle time from 5.8 days to 2.9 days and the standard deviation from 19.8 days to 3.5 days.”
Roman Bugaev, CTO, Flo
With Bitbucket Pipelines, Flo scaled their CI/CD without the headaches of infrastructure management—delivering faster, more reliable releases and a dramatically improved developer experience.
Even faster cycle times—fulfilling the first promises of AI in CI/CD
Three years after betting on cloud-native CI/CD as the foundation for Atlassian, we’re not only seeing huge improvements in developer experience, we’re introducing the first AI features to Bitbucket Pipelines and transforming how teams use CI/CD to build and deliver software. Internally, these features are already saving our teams hours, and they’re now live and in beta for Bitbucket Cloud customers, including:
- Pipeline Troubleshooter: Instantly analyze failed pipelines, pinpoint the root cause, and receive actionable fix suggestions—so teams spend less time firefighting and more time building.
- Deployment Summarizer: Free engineers from manual documentation by automatically logging deployment changes, linking Jira work items, and tracking customer impact.

This is just the beginning. We’re betting big on the future of teamwork with human and AI collaboration across the software delivery lifecycle. With Atlassian Rovo, our engineering teams are automating and accelerating other other friction points, such as code planning, code review, and repetitive tasks like feature flag removal—already reducing our PR cycle time by 45%.
We’re excited to bring this vision of AI-native software delivery to customers: less time spent on repetitive tasks, faster feedback loops, and smarter, more reliable releases. Developers stay in flow, while AI handles the heavy lifting—surfacing insights, automating documentation, and orchestrating delivery with full organizational context. As Bitbucket Cloud data comes soon to Rovo, developers will have an AI teammate that understands their codebase, Jira work, and Confluence knowledge—helping them move faster and focus on what matters most.
You can follow Bitbucket Cloud progress and upcoming features on the official roadmap.
Try Bitbucket Pipelines for yourself and see firsthand how it can scale your CI/CD workflows to supercharge your engineering teams.


